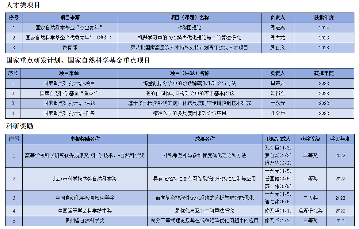
科研项目与成果

yl23455永利围绕国家重大战略需求,深入推进有组织科研,实现了国家级人才零的突破,取得了科研成果奖励历史性进步。2022年至2024年公司共承担科研项目77项,其中人才类项目、国家重点研发计划、国家自然科学基金重点项目、科研获奖情况如下: